Simple Variable Power Supply Circuit 0-30V 2A

 In this tutorial we will create a "Simple Variable Power Supply Circuit 0-30V 2A".

Power supplies are an essential part of almost any electronic device. A power circuit is rated based on the voltage or voltage range it will provide and the maximum current it can draw from the load. Since households rely on alternating current as the main power source, and many electronic devices such as fans and fluorescent lamps can use alternating current directly, most electronic devices require alternating current to be converted to direct current to operate.

Any external power circuit must convert AC voltage to DC voltage. Its design can vary, it can be adjusted or fixed. In this project, an adjustable power supply circuit is designed which takes AC power as output and provides DC power from 0 to 30V 2A.

unregulated power supply

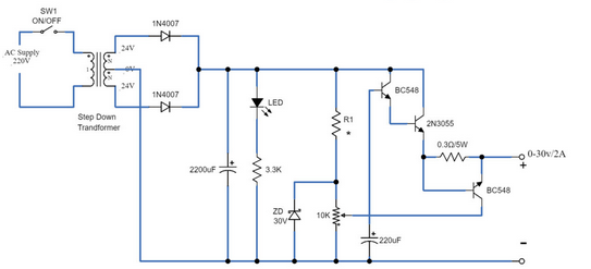
For this purpose, we use a step-down transformer. The circuit experiences some drop in the output voltage due to the loss of resistance. Therefore, we need a transformer with a high voltage rating greater than the required 30V, and the transformer must provide a current of 2A at the output. Therefore, the most suitable step-down transformer is 18V-0-18V / 2A. This transformer reduces the main line voltage to 36 VAC.

The graded AC voltage must be converted to DC voltage. Rectification is the process of converting alternating current into direct current. . In this circuit, we used a full-wave bridge rectifier to convert 36V AC to 36V DC.

The output of the full wave rectifier is not a constant DC voltage. It has twice the frequency of the main supply but still has ripples. Therefore, it must be smoothed by connecting a capacitor in parallel to the output of the full-wave rectifier. This capacitor acts as a filter capacitor bypassing all alternating current through it to ground. At the output, the average DC voltage is smoother and ripple-free.

Adjustable reference voltage

The power circuit should provide a constant regulated voltage without any fluctuation or variation. To regulate the voltage, a linear regulator is required in the circuit. The purpose of using this regulator is to maintain a constant voltage of the required level at the output. Some little current flows through the adjustable reference voltage.

In this circuit, the maximum output voltage should be 30 volts. The zener diode is ideal for regulating the voltage at the output. This circuit consists of a Zener diode and a variable resistor. Sets the output voltage level. To adjust the output voltage from 0 to 30 V, a variable resistor is connected. The variable probe of VR1 is connected to the collector of the BC548 shunt transistor. By changing this resistor, the emitter of the switching transistor will provide a variable voltage between 0 and 30 volts. The zener diodes used in the circuit must be rated at 1 watt or else they will be damaged by heating.

Working Explanation 


First, we supply the AC which is 220V to the transformer T1 through on/off switch SW1 and fuse F1. Fuse is used to protect the circuit from too much power source. The transformer performs two tasks. It converts the utility voltage and steps the voltage down to 24v-0v-24v according to the three tapings. It gives electrical isolation between the utility network and power supply output. This step-down voltage goes into the full-wave rectifier. The Rectifier converts the AC voltage to a DC voltage. 

As we got rippled DC voltage. Capacitor C1 filters out DC voltage about 36V DC and 2A maximum. Then there is LED1 to show power on and resistor R1 limits current to a safe value. Next, the current comes to the regulating section. This filtered output goes to the input of the regulator. The power circuit should provide regulated and constant voltage without any fluctuation or variation. Zener diode is perfect for voltage regulation at the output. R2-100ohms and ZD1-30V are connected as the 30V steady DC regulators. For adjusting output voltage from 0 to 30V a variable resistor is connected to the output. 
The variable probe of RV1 is connected to the collector of the BC547 switching transistor. By varying this resistor, the emitter of the switching transistor will provide the varying voltage between 0 and 30V. Now there are transistors Q1, and Q2 in Darlington mode. To drive or increase the output current up to 2A. 
The capacitor C2 at the output terminals of the power circuit helps in handling fast transient changes and noise at the output load. The value of this capacitor depends on the deviation in the voltage, current variations, and transient response time of the capacitor used. Also, there is short-Circuit protection included, which is by transistor Q3 and resistor R3.

Post a Comment

Previous Post Next Post